Welcome to the tZaman project 
Selected UML Diagrams
tHome tBerkeleyDB tDOM tMySQL tXSchema tXQuery tZaman
 
 
HomeC  Home
OverviewC  Overview
OpenIssuesC  Open Issues
DesignC  Design Doc
JavaDocC  Java Doc
DownloadC  Download
PeopleC  People
 

by Jessica Miller

The following packages have been diagrammed.

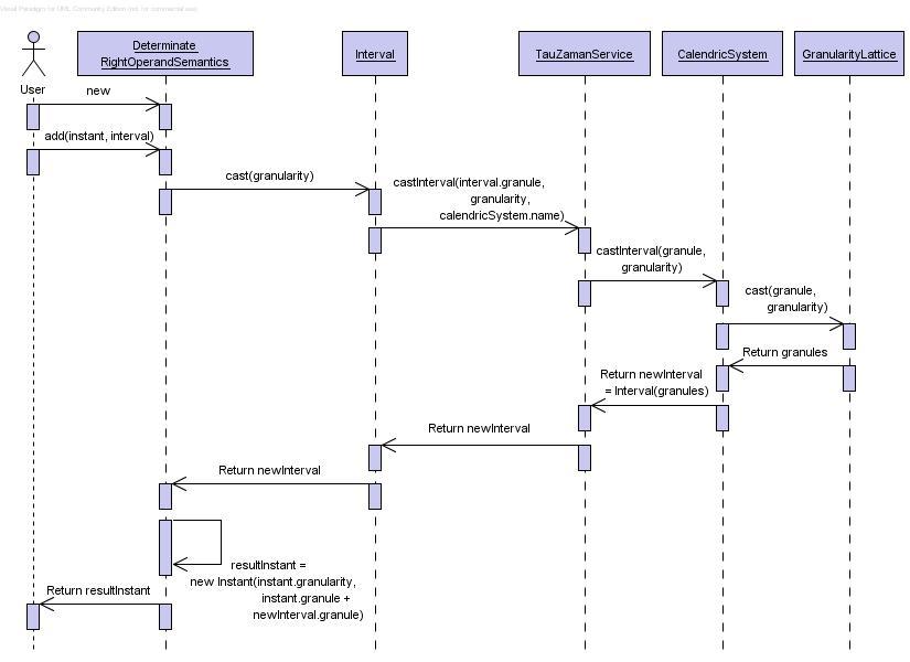
In addition, a sequence diagram of adding interval to instant graphically depicts the operations involved.

                                                                                                                                     
 
E-mail questions or comments to Curtis Dyreson