Welcome to the tZaman project 
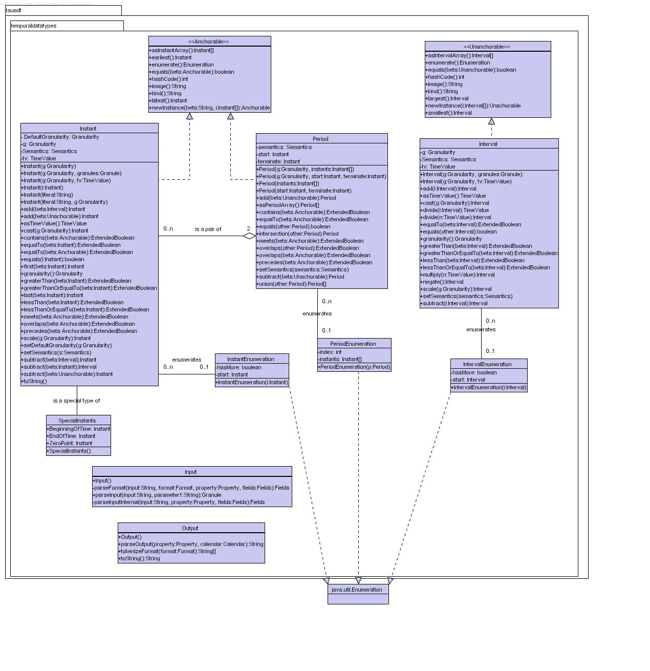
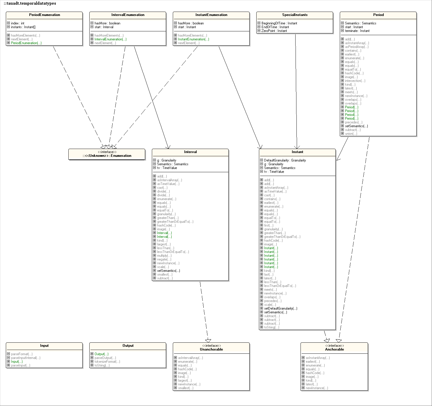
UML Diagram for Temporal Data Types
tHome tBerkeleyDB tDOM tMySQL tXSchema tXQuery tZaman
 
 
HomeC  Home
OverviewC  Overview
OpenIssuesC  Open Issues
DesignC  Design Doc
JavaDocC  Java Doc
DownloadC  Download
PeopleC  People
 

by Jessica Miller

The following diagram was generated by hand.

The following diagram was generated automatically.

                                                                                                                                     
 
E-mail questions or comments to Curtis Dyreson